SILICON (SpatIo-temporaL scIentific ComputatiONs)
Mineral and Energy Economy Research Institute of the Polish Academy of Sciences and Academic Computer Centre Cyfronet AGH
This project aimed to bridge the gap between research and current solar PV project evaluation practices by facilitating the identification of suitable sites and the assessment of economic potential with the use of a GIS-based model that pays special consideration to the variation in the levelized cost of electricity due to labor-related costs like PV system installation, mechanical and electrical installation, and other expenditures.
This work was carried out as part of the statutory research activity of the Mineral and Energy Economy Research Institute of the Polish Academy of Sciences. Additionally, it was supported in part by the project EUROCC “National Competence Centres in the framework of EuroHPC”, Grant Agreement 951732. The computations were conducted with the support of the PLGrid Infrastructure.


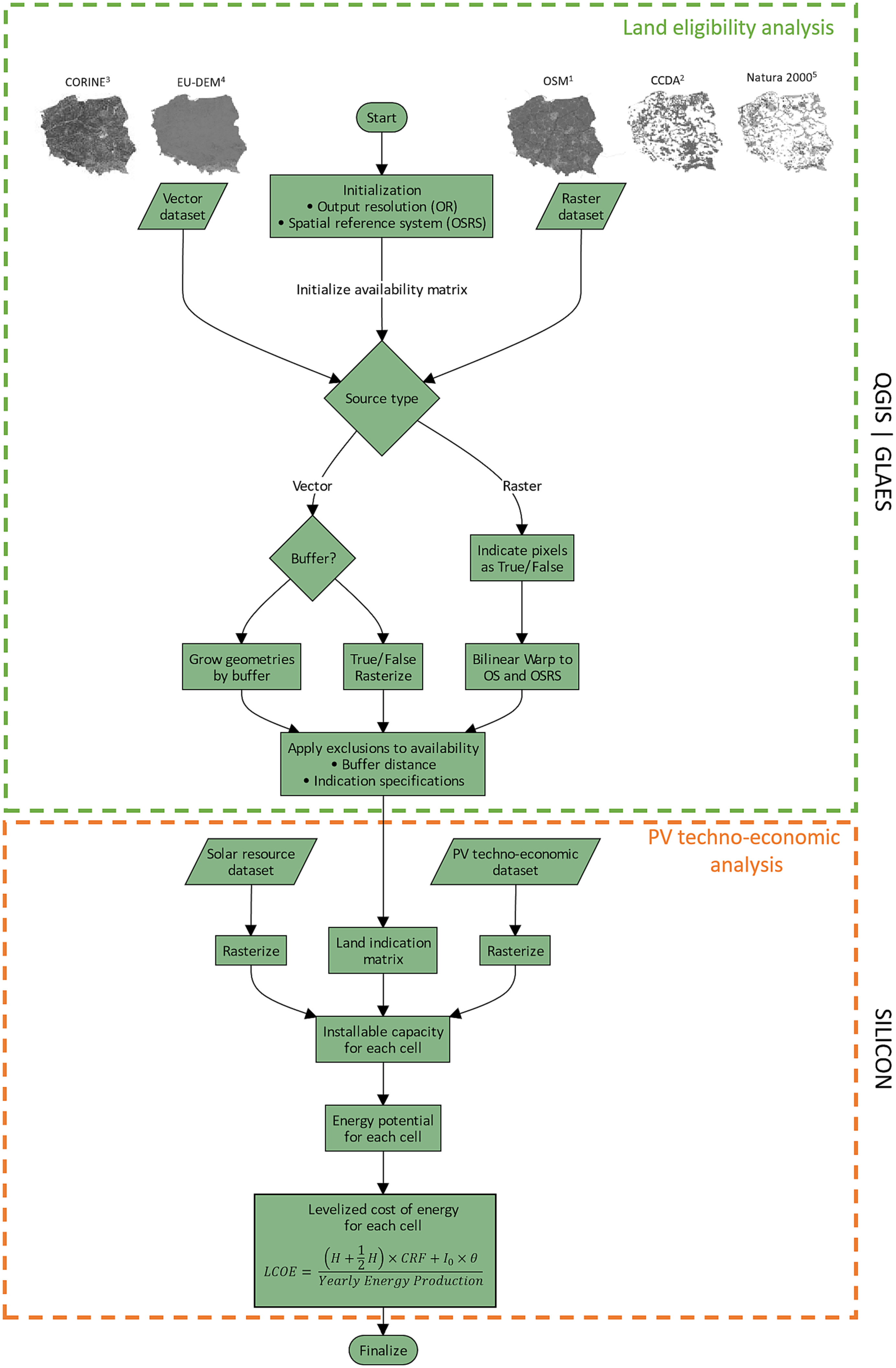
The proposed GIS-based model can assist in mapping the distribution of eligible land for utility-scale solar systems while considering exclusion constraints, estimating PV capacity and generation potentials, as well as determining the average LCOE of utility-scale solar photovoltaic systems at a spatial resolution of 100 m. The GIS-based approach is demonstrated through the case study of Poland.

The utilization of the SILICON model, which integrates twenty exclusion constraints, facilitates the computation and derivation of the land eligibility outcomes for utility-scale PV installations in Poland.

The LCOE values range from €0.043/kWh to €0.049/kWh, which are comparable to those found in previous studies. Out of the seventeen NUTS-2 regions that were analyzed, the lowest LCOE values are observed in seven regions: PL21, PL22, PL51, PL52, PL72, PL81, and PL82.

